“广州地区出版物好新闻评选活动”从广州地区出版物新闻工作者协会创会至今已连续举办36届。近日,“2021年度广州地区出版物好新闻评选”更名为“首届广州地区新闻宣传业务技能竞赛”,并公布新闻宣传技能竞赛结果。
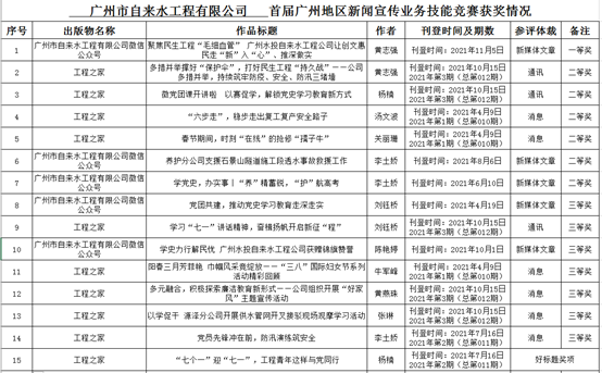
公司积极筹备首届广州地区新闻宣传业务技能竞赛,认真挑选16份包含消息、通讯等不同类型的优秀稿件参加本次竞赛,15份稿件获得奖项。其中,获得新媒体文章一等奖1篇,新媒体文章二等奖2篇,消息类二等奖2篇,通讯类二等奖2篇,消息类三等奖4篇,通讯类三等奖1篇,新媒体文章三等奖2篇,好标题1篇。

接下来,公司将继续牢牢把握正确舆论导向,努力做到主流声音铿锵有力,内宣报道出新出彩,形成强大正面宣传舆论声势,以实际行动迎接党的二十大胜利召开。